二是将产品的差异化扩大,即在B系列产品的基础上加入带传统硬终端的ideaHub S系列。这是一款专门针对远程视频会议的产品,用的是H.323协议。ideaHub S系列内置4K超高清投屏功能,最高支持60fps的分辨率(其他品牌一般为30fps),声音采用了麦克风模组配件,支持8米精准拾音,具有智能降噪功能。 而表现最突出的是,该产品在芯片、算法、软硬件融合联动、全场景AI等层面都与众不同,它把众多自己研发的技术融入其中,令其他竞争对手无法模仿,只能眼巴巴的看着它在高端产品市场上独步天下,把高端客户独揽其中,把钱攒得盆满钵满...
可见,如果一个企业能够把产品差异化做到极致,它就能在市场上独占鳌头,就能够把产品做成行业的标杆。 其它类似华为电子白板(华为称智慧屏)的成功案例还有很多,不一一列举。以下将建筑产业一些产品差异化的成功做法列于表中,方便大家对照和查阅。

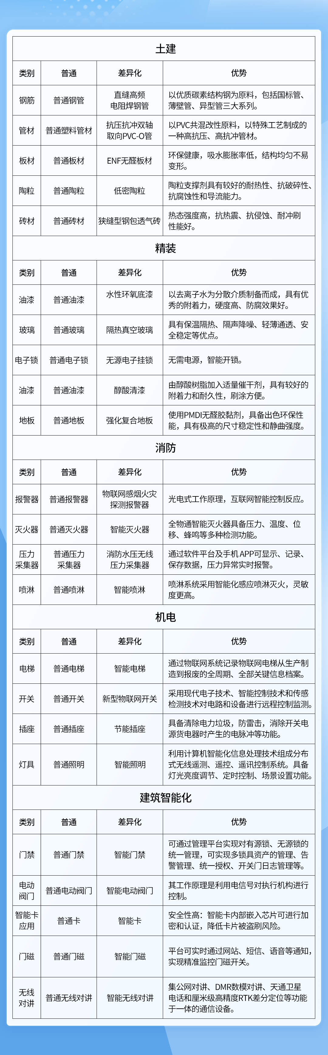
上表只是列出一些典型的产品和材料,从表中可以看出,在同类产品(材料)中,别人只需加入一些特定的元素,产品(材料)的性质和用途就大不一样,价格也就会“水涨船高”,而且也可排除一大批的同类竞争对手。 这就是产品差异化的力量!在此,友情提醒一下,走产品差异化路线并非难事,现在的资源渠道非常广泛: 1、购买专利方式; 2、入股方式; 3、合作方式; 4、产学研方式; 5、其他方式。
可见,中小型企业只要能调整产品结构,坚持技术创新,坚持走差异化路线,就一定能够实现既定目标,将自己的产品做大做强。 值得一提的是,有时产品的差异化也可能被别人“同质化”,原因很简单,当你的“差异化”产品在市场上崭露头角时,别人看到你的产品能获利,就必然会模仿生产,这样一来,原来的“差异化”很快就成为了“同质化”。不过,这种高端的同质化与低端的同质化完全不是一回事,高端的同质化只能激发企业重新投入研发和技术创新,从而开发出性能和品质更加优异的产品,而低端的同质化只能将企业引入死胡同。 从这个意义上来说,高端的“差异化”与“同质化”可能会出现相互迭代,相互超越的情况,但无论如何,这是一个良性竞争的过程,这对提升我国制造业质量水平非常有利,对产业高质量发展也能起到极大的促进作用。 建筑产业包括几百上千个专业,涉及的产品有数万种之多,如果每个中小企业都能调整自己的产品策略,不断进行技术创新,坚持走产品差异化路线,可以预见,在未来,我国建筑产业的质量水平将会有一个整体的提升。我们希望这一天能够早日到来。
四、进一步提高产品竞争力